【学校简介】
太阳集团城娱8722坐落于“书藏古今、港通天下”的历史文化名城、国际港口城市——浙江省宁波市。学校前身为浙江大学宁波理工学院,成立于2001年6月;2020年,经教育部批准转设为“浙江省管理、宁波市举办、浙江大学支持”的全日制公办普通本科高校。当前,学校按照“立足宁波、依托浙大、放眼全球”发展思路,全面建设“省内一流,全国百强”高水平创新性应用型大学,全方位提高办学层次和办学水平。
【学院简介】
tyc8722太阳集团成立于2001年,历经二十余载,形成了控制科学与工程,信息与通信工程为主干的学科体系。现有自动化、电子信息工程、电气工程及其自动化3个本科专业。学院重视打造一支学历高、专业精、能力强的高水平师资队伍。聚焦前沿科技,注重以产教融合、科教融合促进学科、专业跃升发展,不断提升人才培养质量。
【海天集团简介】
海天集团创建于1966年,秉持“装备中国,装备世界”的梦想,经50余年的艰苦创业,现已发展成为总资产超百亿的大型跨国公司。集团下辖六大制造企业(海天国际HK01882、海天精工SH601882、海天驱动、海天金属、海天智联、海天光机)及其附属70余家海内外子公司,产品及客户遍布全球130多个国家和地区。2023年度集团销售收入超330亿元,总资产超300亿元,品牌价值190.15亿元,现拥有员工10000多人。
◼中国塑料机械工业协会会长单位
◼全国首批制造业单项冠军示范企业
◼全国首批创新型企业
◼国家级企业技术中心、博士后工作站
◼国家重点高新技术企业,获国家科技进步奖
◼重点培育和发展的中国出口名牌。
一、企业博士后及人才引进的基本要求
热爱教育事业,理想信念坚定,师德高尚,学风正派,治学严谨,具有良好的合作精神,身心健康,全职到岗工作。完成企业博士后工作年限后可直接作为tyc8722太阳集团相应人才类别予以引进,企业博士后引进面试由校企协同完成。
1.已获得博士学位,获得学位时间不超过3年;
2.年龄在35周岁以下,品学兼优,身体健康;
3.具有较强的科研能力、敬业精神和创新能力;
4.能够保证在站期间全职从事博士后研究工作。
5.能积极参与校-院-企三者互动,促进校企协同育人共同体深度融合,参与学校学院相关领域学科建设、专业建设和平台建设,同时促进学生定向企业的实习指导。
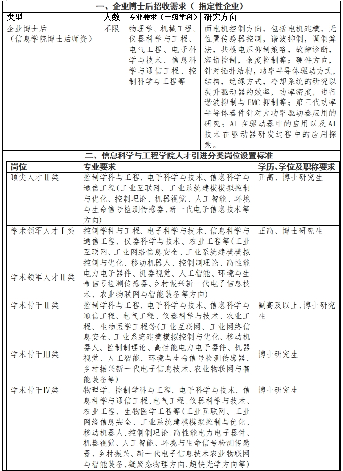
二、招聘岗位

三、人才引进待遇

人才引进待遇按照引进当年学校人才引进政策待遇执行,详见学校相关链接。
四、申请流程
请将个人简历(包括个人基本信息、学习和工作经历、主要学术成果等)发送至:iseoffice@nbt.edu.cn,邮件标题为"海天企业博士后+合作导师+姓名+学科方向"。
五、垂询方式
联系人:杜老师、周老师
联系电话:+86-0574-88229505;+86-13645740127;
+86-0574-88130026;+86-15888515244。
学校网址:www.nbt.edu.cn
电子邮箱:zrsc@nbt.edu.cn;iseoffice@nbt.edu.cn
通讯地址:宁波市钱湖南路1号,太阳集团城娱8722人事处(行政楼511办公室),tyc8722太阳集团石麟大楼905办公室
备注:相关信息详见如下链接
(一)太阳集团城娱87222024高层次人才招聘公告
https://mp.weixin.qq.com/s/81CwM8o0zgBJrchbzwm-_w
(二)太阳集团城娱8722官网https://www.nbt.edu.cn/index.htm
(三)tyc8722太阳集团官网/
(四)海天集团网址https://www.haitian.com